深圳市暉飏科技有限公司售后服務
售前服務
1. 提供專業的咨詢:隨時為客戶提供關于產品、價格、技術、行業解決方案等方面的信息咨詢,咨詢途徑包括網絡、電話、函件、上門等多種途徑;
2. 提供樣品服務:為客戶免費打造樣品并郵寄;
3. 提供考察接待:客戶可預約參觀展廳、親臨公司現場考察,公司提供專業的接待人員。
售中服務
1. 誠信公平:無論合同金額大小、無論新老客戶、無論國內外客戶,我們都會誠信、公平對待;
2. 保質保量:嚴格執行合同規定的各項條款,對客戶訂購的每一臺設備,我們都將嚴格遵守產品標準、進行多重質量檢驗。
售后服務
1. 暉飏科技負責對客戶采購的設備進行免費安裝、調試以及免費培訓用戶的技術人員,保證用戶能盡快熟練掌握設備操作方法,盡快投入使用;
2. 暉飏科技對用戶所購產品提供一年免費保修,終身維修。保修期內設備出現故障及機件損壞(人為因素及不可抗力因素除外),由我公司負責無償免費修復,所需換件由為公司無償提供(易耗件除外)。超過保修期,維修只按成本價收取工本費;
3. 用戶購機之日起,終身享受軟件免費升級服務;
4. 售后服務響應時間8小時,接到用戶報修電話,售后工程師24小時內有明確答復或到達設備現場。故障不排除,維修人員不撤離;
5. 暉飏科技會對所有客戶每年進行定期回訪,并隨時提供技術支持服務。
服務理念
讓客戶滿意,為客戶提供高質產品、全套解決方案和貼心的技術服務。
專業:專業的隊伍提供專業的服務
熱情:自始至終熱情對待每一位客戶
公平:無論合同金額大小、無論新老客戶、無論國內外客戶均公平對待
高效:辦事效率高,尊重客戶的每一分鐘
嚴謹:嚴謹的態度和辦事作風
責任:富有責任感,將客戶需求擺在首要位置
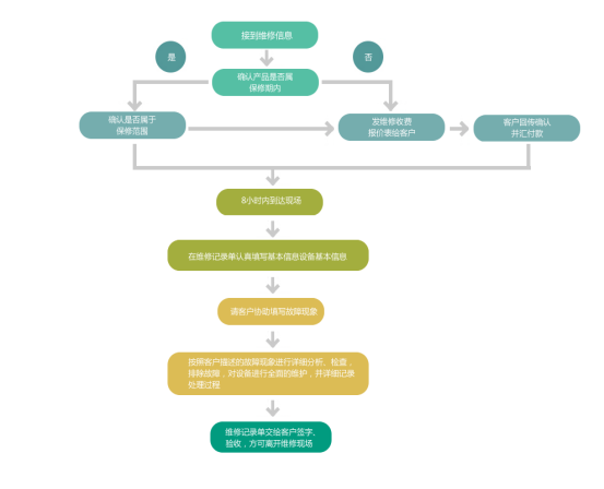
服務流程
服務保障
暉飏科技始終堅持“客戶至上”和“市場導向”為宗旨的服務原則。目前公司已建立起完善的市場服務體系,在國內設子公司,分布在我國主要中心城市,實現“貼近用戶、延伸服務”。覆蓋全國的銷售服務網絡確保了暉飏科技對客戶需求的及時、快捷響應。
“客戶至上”的前提是穩定可靠的產品質量及先進的技術,暉飏科技已經通過了ISO9001質量管理體系認證,ISO14001環境管理體系認證等。長期專注于“高端裝配制造”領域的設計與研發。通過將人工智能、信息技術與自動化技術深度融合,依托公司一批集機械設計、運動控制、機器視覺、機器人集成運用及精益領域的高端人才,服務并幫助傳統企業的勞動密集的線速末端生產企業升級轉型,實現工廠的智能化、信息化、無人化的智慧工廠為目的。
為了保證服務工作的盡善盡美,暉飏科技擁有一套健全的客戶檔案管理系統,每位客戶都有獨立檔案,每次服務工作都會詳細記錄在案。另外,暉飏科技建立了完善的服務監督體系,設有統一的行為規范和考核標準,以保證服務質量及服務流程的規范化。

